新版的“濒危野生动植物国际贸易公约”(即华盛顿公约),中文版已经在2023年11月正式生效。
该公约中附录一,大致对应国内一级保护动物,附录二对应二级保护动物,附录三对应三级保护动物。也就是说,保护级别依次降低。
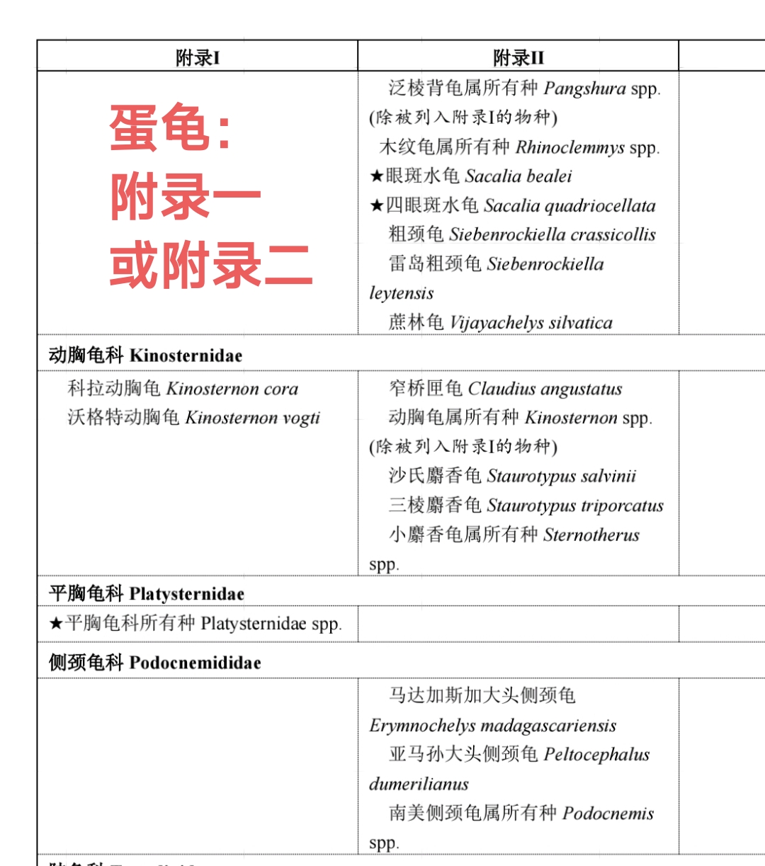
目前能够查询到,动胸龟科的蛋龟,全部列入附录一或附录二,而国龟中的草龟和花龟,列入附录三。
国内重点野生动植物保护名录,上一版发布于2021年,按照以往5年一修订的时间周期,预计明年2026年就会推出新一版国内名录,预计那时蛋龟会正式进入国家一级或二级保护动物行列。








目前能够查询到,动胸龟科的蛋龟,全部列入附录一或附录二,而国龟中的草龟和花龟,列入附录三。
国内重点野生动植物保护名录,上一版发布于2021年,按照以往5年一修订的时间周期,预计明年2026年就会推出新一版国内名录,预计那时蛋龟会正式进入国家一级或二级保护动物行列。







